HI~请 [登录] [免费注册]
您的位置:首页 > 说明书详情
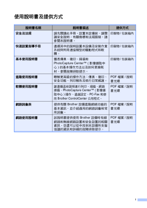
兄弟(BROTHER) MFC-J6510DW(基本使用) 说明书
品牌:兄弟
类型:使用说明
贡献者:站务
缩略图预览
缩略图预览
用户评论(0)
70x70
发表评论请 登录
发表
评论
提示
该条说明书数据下载需支付
0金币
取消
确认
提示
为该条说明书数据赞赏
1金币
取消
确认